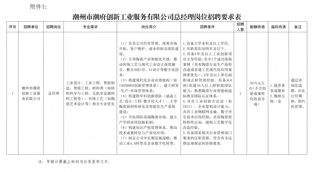
潮州市潮府创新工业服务有限公司为潮州城市建设投资集团有限公司下属全资三级公司,旨在打造潮州工业设计公共服务平台。公司定位主要是推动制造业与生产性服务业深度融合,以工业设计引领制造与消费,服务立足粤东地区,赋能潮州传统工业(如纺织、陶瓷、食品加工等)并提供全链条服务,包括工业设计、品牌营销、数字化转型支持等,从而实现产业转型升级。公司主要经营范围包括:单位后勤管理服务、工业设计服务、品牌管理、咨询策划服务等。 二、选聘岗位 总经理 1名 2026年潮州市潮府创新工业服务有限公司总经理相关岗位人员的岗位简介、招聘条件、薪酬待遇等请详见附件1《潮州市潮府创新工业服务有限公司总经理岗位招聘要求表》。

三、资格条件
(一)基础条件
1.具有良好的政治素质、专业素养、品行端正,拥护中国共产党领导,坚决执行党和国家的方针、政策,坚持国有企业的社会主义方向,实绩突出,群众公认; 2.熟悉现代企业经营管理方式,具备履行岗位职责所必需的专业知识和管理能力,具有较强的战略决策能力、组织协调能力、改革创新能力和市场应变能力; 3.遵纪守法,诚信廉洁,勤奋敬业,具有良好的团队合作精神和沟通能力,拥有较强的执行力; 4.具备正常履职的身体条件和健康的心理素质。
(二)岗位职责及任职条件
1.岗位职责
(1)负责公司经营管理,统筹市场开拓、客户维护、成本控制及团队建设;
(2)主导陶瓷产业智能化升级,推动传统工艺与现代工业设计深度融合,整合3D打印、AI设计等数字化技术;
(3)搭建现代化企业治理架构(如ISO56002创新管理体系),建立研发-生产-市场管理体系;
(4)组建跨学科创新团队(涵盖工艺/设计/工程/数字化人才),主导陶瓷新材料研发及智能化生产系统建设;
(5)开拓国际高端陶瓷市场,建立产学研协同创新机制;
(6)构建知识产权管理体系,推动技术成果转化与产业化应用;
(7)制定公司中长期发展战略,推动工业4.0转型及企业数字化转型。
2.任职条件
(1)专业要求:工业设计、工业工程、智能制造、智能工程、材料类(如材料科学与工程、无机非金属材料工程等)、传统工艺(如陶瓷艺术设计等)相关专业优先;
(2)具备大学本科及以上学历;
(3)年龄需在50周岁及以下(时间计算截止至2026年4月);
(4)具备5年及以上工业创新项目主导经验,至少1个成功落地案例(具有陶瓷行业生产流程改造或非遗工艺现代化应用案例者优先);2年及以上单位副职或正职管理经验,具备从0到1组建10人以上跨职能团队能力;熟悉陶瓷行业智能制造标准及国际认证体系;
(5)具有工业创新方法论(如TRIZ)、企业架构设计能力;具有工业物联网实施、数字孪生技术应用经验;具有陶瓷原料特性认知、烧制工艺数字化改造经验;
(6)具备国家相关行业管理部门要求的任职资格,符合有关法律法规规定的资格要求。
(三)具有下列情形之一的,不得参加公开选聘:
1.因犯罪受过刑事处罚的;
2.曾被开除中国共产党党籍或曾被开除公职的;
3.被依法列为失信联合惩戒对象的;
4.涉嫌违纪违法正在接受有关专门机关审查尚未作出结论的;
5.受到诫勉、组织处理或者党纪政务处分等影响期未满或者期满影响使用的;
6.正在接受审计机关审计的;
7.法律法规规定的其他情形。
8.聘用后即构成回避关系的(即潮州市潮府创新工业服务有限公司上级企业及下属企业的领导班子成员的配偶、直系血亲、三代以内旁系血亲或者近姻亲,不得应聘)。
7.法律法规规定的其他情形。
四、选聘流程 (一)选聘流程 报名—资格初审—第一轮面试—第二轮面试—资格复审—体检—组织考察—公示—聘任。 (二)报名 1.报名时间:报名截止时间由2026年4月8日延长至2026年4月23日17时止。 2.报名资料: (1)《潮州市潮府创新工业服务有限公司总经理市场化选聘报名表》(见附件2),填写后请保存为独立的Word文件(文件命名方式:姓名-报名表-潮州市潮府创新工业服务有限公司-总经理); (2)个人简历(含报名者工作履历情况、从业企业规模、个人岗位职责、管理的团队规模及业务体量、业绩经济绩效和业内社会认可度等情况,文件命名方式:姓名-简历-潮州市潮府创新工业服务有限公司-总经理); (3)身份证扫描件或照片; (4)学历及学位证书、专业技术资格证书、职(执)业资格证书、业绩成果证明、获奖证书、任职证明等相关材料扫描件; (5)近期小2寸蓝色渐变背景证件照(电子版)。 请将以上报名资料整理为一个压缩包文件(压缩包命名方式:姓名-潮州市潮府创新工业服务有限公司-总经理)。 3.报名方式: 应聘人员可通过公告末尾附件链接下载本公告要求的附件2《报名表》,按要求填写并在贴照片处附本人近期小2寸正面免冠彩色蓝底相片(电子版)。应聘人员将个人报名资料压缩包作为邮件附件发送至SZHCG88@163.com邮箱,并在邮件主题注明:“姓名-报名表-潮州市潮府创新工业服务有限公司-总经理”;收到邮件自动回复即视为报名资料提交成功。 (三)资格初审 审查方式:采用线上审查,完成邮箱投递者需进行报名资格初审,审核材料为应聘者所提供的报名表及其他报名资料。 岗位招聘人数与通过资格初审的人数比例达到1:2方可开考。通过资格初审人数≤3人,则采取仅一轮面试的形式。 (四)第一轮面试 1.经资格初审可进入第一轮面试的人员,将于面试初试组织前两至三天进行短信通知参加面试初试; 2.采取半结构化面试方式进行; 3.第一轮面试成绩设置最低合格分数线75分,低于最低合格分数的,不予进入第二轮面试。 (五)第二轮面试 1.根据第一轮面试成绩从高到低排序,按1:3的比例确定第二轮面试对象,未达到上述比例的,按实际合格人数进入第二轮面试; 2.将在第二轮面试组织前两至三天以电话或短信方式另行通知; 3.采取半结构化面试方式进行; 4.第二轮面试成绩设置最低合格分数线75分,低于最低合格分数的,不予进入资格复审。 (六)资格复审 资格复审需复审身份证、报名表、学历学位证书、与岗位相关的资格证书、社保证明等资料,并针对其违法违纪记录、个人征信信息等进行核实,资格复审通过的确定为体检对象。 (七)体检 体检对象根据面试成绩及资格复审情况进行确定,体检另行通知,拟聘用人员按要求到县级及以上的医疗机构进行体检。 (八)组织考察 考察工作按照岗位要求开展,采取个别谈话、电话调查等方式进行,主要了解考察对象的政治素质、道德品行、能力素质、学习和工作表现、遵纪守法、廉洁自律以及是否存在报考回避情形等情况,考察合格的确定为拟聘用人员。 (九)公示 拟聘用人员名单将在“潮州市城市人力资本”公众号进行公示。 (十)人员递补 有下列情形之一的,可按第二轮面试成绩从高分到低分依次递补资格复审、体检或考察人选。 1.资格复审不合格的; 2.体检不合格的; 3.体检对象放弃体检的; 4.考察不合格的; 5.考察对象放弃考察的; 6.拟聘用人选放弃聘用资格的。 (十一)薪酬及管理 总经理薪酬由基础薪酬、绩效薪酬和分红(创新成果转化收益分成)等组成,年薪酬拟定30万元左右(不含创新成果转化收益分成),提供国际行业展会参与及海外研修机会,提供专项创新基金及实验室资源支持,提供陶瓷产业创新实验室负责人发展通道。对聘任者实行契约化管理,按照合同约定进行年度及任期考核,并根据经营目标完成情况决定薪酬高低和聘期长短。 (十二)相关说明 1.应聘者应对所提交报名材料的真实性、完整性负责,如发现与事实不符,招聘企业有权取消其应聘资格。 2.招聘企业工作人员应严格遵守工作纪律,对应聘者信息及提交的材料严格保密。 3.对符合职位要求并通过审查的报名者,将在报名截止后通过电话、短信或邮件等方式通知其参加第一轮面试,对未通过审查的不再另行通知。 潮州市潮府创新工业服务有限公司期待您的加入! 联系电话:0768-2686806 咨询时间:工作日上午8:30-12:00,下午2:30-5:30
附件: